SICO
| SICO | |
|---|---|
| Sigla | SICO |
| Designação | Sistema de Informação dos Certificados de Óbito |
| Data de Lançamento | 2014 |
| Entidade Criadora | DGS |
| Entidade Gestora | DGS/SPMS |
| Versão Atual | 1.9.5.2 |
| Requisitos Técnicos | |
| Tipo de Licenciamento | |
| Arquitetura | Cliente-Servidor |
| Sistema Operativo | |
| Especialidade Médica | Todas |
| Utilizadores Principais | Médicos, Codificadores, Ministério Público, IRN, Autoridades Policiais |
| Função | Certificação de óbitos |
Descrição
O SICO, acrónimo de Sistema de Informação dos Certificados de Óbito, é um sistema de informação em funcionamento em Portugal desde 2014 e que tem como objetivo possibilitar uma união de todas as entidades envolvidas no processo de certificação de óbitos. Esta aplicação pretende fazer um controlo rigoroso das causas de morte em Portugal e vem substituir o habitual certificado de óbito em papel.
A declaração de registos de óbitos em Portugal tinha-se mantido inalterada ao longo do último século, tendo sofrido apenas um alteração em 2001 com a introdução de um novo modelo de papel. Com a introdução de um modelo electrónico de certificados de óbitos o panorama geral veio mudar e veio aproximar-se da realidade mais recente dos países desenvolvidos. Com este sistema de informação tornou-se possível uma maior rapidez no processo dos certificados de óbito e um maior controlo das causas de morte em Portugal. Sendo perceptível facilmente a existência de causas de morte inesperadas e preocupantes como atividades epidémicas ou fenómenos climáticos. A partir do dia 1 de janeiro de 2014 o SICO tornou-se obrigatório em todo o país e foi instituído através da Lei n.º 15/2012 de 3 de abril [1][2].
Objetivos
A plataforma SICO teve os seguintes propósitos como principais objetivos:
- A desmaterialização dos certificados de óbito;
- Melhoria do tratamento estatístico das causas de morte em Portugal;
- A atualização da base de dados dos utentes do Serviço Nacional de Saúde (SNS) do Registo Nacional de Utentes (RNU);
- A emissão e a transmissão eletrónica dos certificados de óbito para efeitos de composição dos assentos de óbito pelas Conservatórias do Registo Civil [2].
Utilizadores
Esta aplicação é utilizada por diversos utilizadores, nomeadamente:
- Médicos
- Codificadoras (Direção-Geral de Saúde)
- Ministério Público (MP)
- Autoridades Policiais (PSP, GNR, Polícia Marítima)
- Conservatórias do Instituto de Registos e Notariado (IRN)
Na Fig. 1. mostra todas as componentes integrantes do sistema SICO, quais os serviços que este necessita de aceder e através de quais redes, os serviços e componentes que dependem deste e como este é acedido por eles, tal como a informação que é trocada entre as componentes.
Existem 2 redes distintas às quais o SICO tem acesso:
- a RIS, onde estão localizados os serviços do ministério da saúde, apenas acedíveis através dessa rede.
- a Internet em geral, onde se acede aos outros serviços que não são fornecidos pelo ministério da saúde.
Podemos visualizar todos os intervenientes e de que forma estes estão envolvidos na plataforma. Cada um destes intervenientes tem papeis distintos na aplicação dos quais: os médicos a quem cabe a função de quando verificam a existência de um óbito, emitir um certificado de óbito ou boletim de informação clínica, dependendo de vários factores explicados no decorrer desta página. O Ministério Público ao ter conhecimento do óbito vai criar um Número Único de Processo Crime, associá-lo ao certificado de óbito ou ao boletim de informação clínica registando-o na aplicação SICO e ainda decide se é ou não necessária a autópsia médico-legal (havendo a possibilidade desta ficar em segredo de justiça). Os médicos codificadores enviam toda a informação das causas de morte para o Instituto Nacional de Estatística. As Conservatórias quando recebem o certificado de óbito e o declarante, normalmente um agente funerário ou familiar, lavram o assento de óbito para que o falecido seja assim considerado e para que o corpo possa seguir para as cerimónias fúnebres. Quando as conservatórias estão encerradas, normalmente ao fim de semana, cabe às autoridades este papel [3].
Características
Certificado de Óbito e Certificado de Óbito fetal neonatal: Esta plataforma lida com dois tipos de certificado de óbito. O certificado de óbito normal (Fig. 2.) que se destina a todos os utentes que falecem com mais do que 28 dias de vida e o certificado de óbito fetal (Fig. 3.) que se destina a todas as mortes fetais, nados vivos e, todas as mortes que ocorram até aos 28 dias após o nascimento.
Boletim de Informação Clínica: O BIC (Fig. 4.) é utilizado em mortes institucionais, ou seja, quando a morte ocorre numa instituição pública ou privada. O intuito deste boletim é alertar o ministério Público para a ocorrência de um óbito cuja causa de morte é suspeita.
Como podemos ver na fig. 2. somente os campos que tem um asterisco são de preenchimento obrigatório. Este tipo de procedimento faz com que a desmaterialização do certificado de óbito seja conseguida para cidadãos estrangeiros que não possuem nem número de identificação civil nem número de SNS e nos casos em que mesmo sendo cidadão português o médico não possui esta informação na hora de declarar o óbito.
Para o preenchimento adequado de cada um destes formulários devem ser tidos em consideração os tipos de morte que se seguem:
Morte natural - quando a causa desta morte resulta de uma doença ou um estado patológico.
Morte não natural - quando a causa de morte ocorre na sequência de uma lesão provocada por um acidente ou por violência.
Sujeito a Investigação - quando a causa de morte não é identificável e é desconhecida pelo médico até à data da certificação do óbito.
Fig. 2. Parte inicial do registo de um certificado de óbito no SICO Fig. 3. Parte inicial do registo de um certificado de óbito fetal no SICO Fig. 4. Parte inicial do registo de um Boletim de Informação Clínica no SICO
Percurso Funcional
Diferentes tipos de óbitos influenciam as ações a ser tomadas no SICO, nomeadamente tendo em conta o local onde ocorreu o óbito e qual a sua causa.
Mortes ocorridas em âmbito institucional
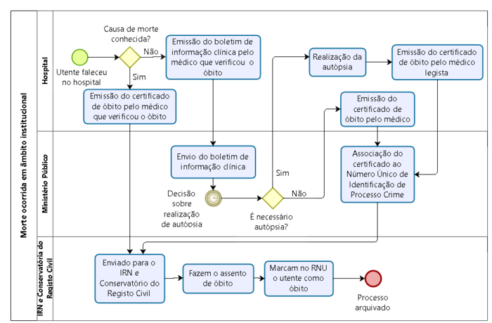
Quando o óbito ocorre na instituição de saúde e a morte tem como base uma causa conhecida é emitido diretamente, pelo médico que verifica o óbito, o Certificado de óbito. Se a causa de morte é desconhecida deve ser emitido o Boletim de Informação Clínica e posteriormente deve ser comunicado ao Ministério Público, não devendo ser emitido o Certificado de Óbito até decisão do Ministério Público sobre dispensa ou não da autópsia médico-legal. Podemos visualizar o processo funcional desenhado em BPM - Business Process Management na fig. 5..
Mortes ocorridas em âmbito não institucional
Quando o óbito acontece fora da instituição de saúde, por exemplo na via pública ou no domicílio, independentemente da causa de morte ser conhecida ou desconhecida o Certificado de óbito é sempre emitido (pelo médico que verificar o óbito), no entanto se a causa for por agressão ou se for desconhecida cabe ao Ministério Público decidir se deve ou não ser feita uma autópsia. Uma excepção a este caso é quando o óbito é confirmado ou pela polícia ou pelo INEM e embora preencham o comprovativo da verificação de óbito em papel, como o corpo é transportado para a instituição de saúde, deve ser emitido, na instituição, o boletim de informação clínica e posteriormente deve ser comunicado o nº do boletim de informação clínica ao Ministério Público que deve decidir sobre a realização da autópsia.Podemos visualizar o processo funcional desenhado em BPM - Business Process Management na fig. 6..
No Ministério Público
Quando a causa de morte é conhecida e o Certificado de Óbito é enviado para o Instituto de Registos e Notariado e para as Conservatórias do Registo Civil, cabe a estes fazerem o assento de óbito e marcar o utente como óbito no RNU.
Quando a causa de morte é suspeita e o médico no hospital regista o boletim de informação clínica e comunica ao Ministério Público, no caso de ser necessária uma autópsia (dependendo dos procedimentos internos da instituição) é o medico legista que regista o Certificado de Óbito com os dados da autópsia. Se não existir necessidade de se realizar a autópsia é o medico do hospital que verificou o óbito que regista o Certificado de Óbito. O Ministério Público regista e associa ao Número Único de Identificação de Processo Crime o Certificado de Óbito que é enviado para o Instituto de Registos e Notariado e para as Conservatórias do Registo Civil que fazem o assento de óbito, com o qual o utente fica marcado como óbito no RNU.
Cabe posteriormente à Direção Geral de Saúde codificar as causas de mortes e enviar os dados obtidos para o Instituto Nacional de Estatística [3].
Ponto de Situação
O SICO tem vindo a ser utilizado como certificado desmaterializado praticamente a 100% não sendo necessário utilizar os certificados em papel, salvo raras excepções. Esta aplicação veio influenciar positivamente o panorama da certificação em Portugal, para além da maior facilidade em comunicar de entidade para entidade em menos tempo, existe ainda um maior controlo das causas de morte em todo o país e em tempo real. Em termos informáticos da aplicação, esta não tem muitas falhas (ao contrário da maioria dos sistemas de informação em saúde), sendo a maioria das indisponibilidades programadas. De uma forma geral pode-se concluir que o SICO se tornou numa plataforma imprescindível e uma mais valia para o bom funcionamento da saúde em Portugal[1].
Legislação
O SICO foi criado através da Lei n.º 15/2012 de 3 de abril.
Portarias de Regulamentação da Lei 15/2012 de 3 de abril:
Período Experimental:
Portugal Continental:
- Despacho n.º 14240/2012 de 23 de outubro do Secretário de Estado Adjunto do Ministro da Saúde Determina o início do período experimental do SICO nos Hospitais da Universidade de Coimbra a partir de 15 de novembro de 2012
- Despacho n.º 15858/2012 de 3 de dezembro do Secretário de Estado Adjunto do Ministro da Saúde Determina o alargamento do período experimental do SICO ao ACES Baixo Mondego a partir de 15 de dezembro de 2012
- Despacho n.º 2544/2013 de 7 de fevereiro do Secretário de Estado Adjunto do Ministro da Saúde Determina o alargamento do período experimental do SICO partir de 1 de março às ARS Centro e Norte
- Despacho n.º 6705/2013 de 11 de maio do Secretário de Estado Adjunto do Ministro da Saúde Determina o alargamento da utilização do SICO às ARS LVT, Alentejo e Algarve bem como às restantes instituições da ARS Norte
Ilhas:
- Despacho nº 33/2013 da Secretaria dos Assuntos Sociais da Região Autónoma da Madeira Determina o inicio do período experimental do SICO no Hospital do Funchal a partir de 18 de fevereiro de 2013
- Despacho nº 1016/2013 de 17 de maio da Secretaria Regional de Saúde dos Açores Determina a utilização do SICO na Unidade de Saúde de Ilha de Ponta Delgada e ao Hospital do Divino Espirito Santo de Ponta Delgada nos Açores a partir de 1 de julho de 2013
- Despacho N.º 1313/2013 de 15 de Julho da Secretaria Regional de Saúde dos Açores Determina o alargamento do SICO na Ilha de S. Miguel aos serviços de saúde privados, incluindo instituições particulares de solidariedade social, a partir de 1 de agosto de 2013
- Despacho N.º 1422/2013 de 2 de Agosto da Secretaria Regional de Saúde dos Açores Determina o alargamento do período experimental do SICO aos serviços de saúde do Serviço Regional de Saúde e serviços de saúde privados a partir de: Ilha Terceira e do Faial - 16 de setembro de 2013; Ilha do Pico e São Jorge - 1 de outubro de 2013; Ilhas de Santa Maria, Graciosa, Flores, e do Corvo - 4 de novembro de 2013.
Fim do período experimental:
- Despacho n.º 13788/2013 Determina que o período experimental termina às 23h59 do dia 31 de dezembro de 2013 e a utilização do SICO passa a ser obrigatória para a certificação dos óbitos ocorridos em território nacional a partir das 0 horas de 1 de janeiro de 2014
Vídeo
Um vídeo explicativo do SICO, com os certificados e boletim de informação integrais para consulta, está disponibilizado neste link:Aqui
Referências
- ↑ 1,0 1,1 1,2 George, F., 2014. Primeiro apontamento sobre o Sistema de Informação dos Certificados de Óbito (SICO) A first note on SICO (Death Certificates Information System). Revista Portuguesa de Saúde Pública, 32(21), pp.1–2. Available at: https://run.unl.pt/bitstream/10362/19821/1/RUN - RPSP - 2014 - v32n1a00 - p.1-2.pdf
- ↑ 2,0 2,1 2,2 Informação adaptada do Portal da DGS Disponível em: https://www.dgs.pt/paginas-de-sistema/saude-de-a-a-z/sico-sistema-de-informacao-dos-certificados-de-obito.aspx
- ↑ 3,0 3,1 3,2 3,3 Power Point de apoio à Formação - DGS